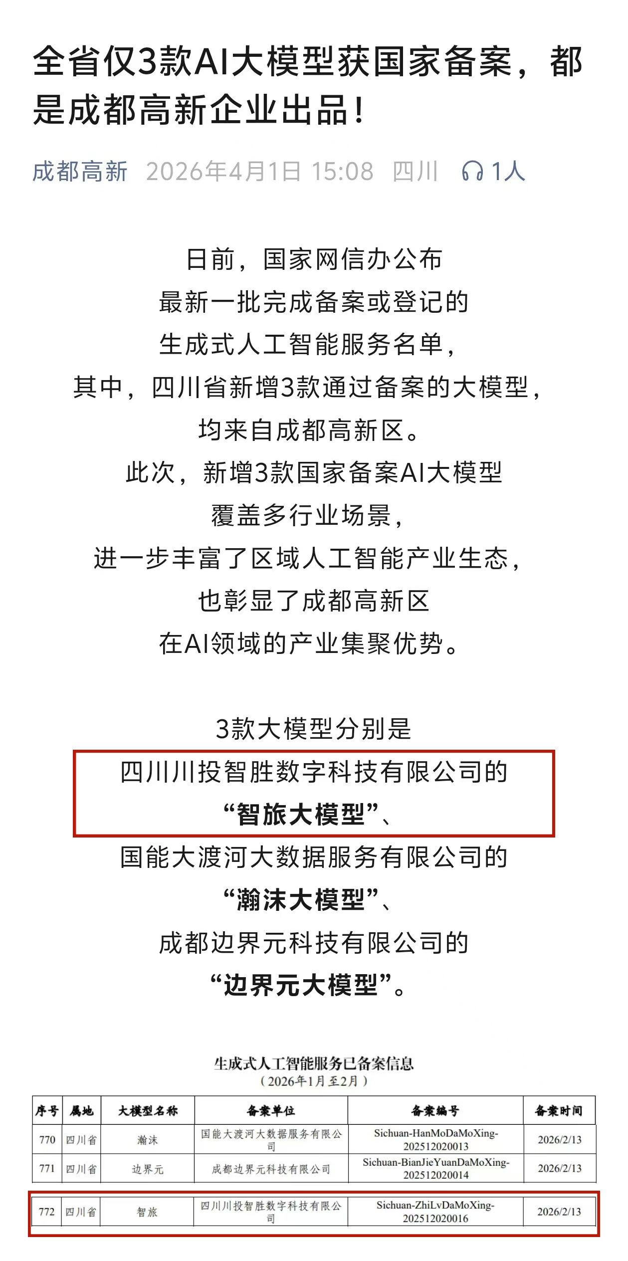
近日,公司所属川投数科以科研攻坚之势,推动由其自主研发的“川投数科智旅大模型”正式通过国家互联网信息办公室(中央网信办)审核,成功完成生成合成类算法、生成式人工智能服务的“双备案”。4月1日,该大模型作为全省仅新增3款获国家备案的AI大模型之一,上榜“成都高新”公众号。
在2026年首批完成生成式人工智能服务备案的企业中,川投数科是四川省唯一一家文旅垂直领域实现“双备案”的国资企业。此次“双备案”的落地,不仅标志着川投数科技术实力获得国家级权威认证,更从合规层面充分印证了企业“算法用得合规、模型上得安全”的硬核能力。
本次备案算法基于Transformer深度学习架构,融合文旅领域知识进行专项微调,显著提升了对景区介绍、历史文化、旅游服务等内容的语义理解与生成能力。相关算法可广泛应用于智能导览、文旅内容创作、智慧景区管理、数字文博展示及旅游规划辅助等多元场景,为游客提供个性化互动体验,同时助力文旅机构提升运营效率与服务质量。
目前,川投数科智旅大模型已累计孵化35个智能体应用,服务覆盖四川、重庆、广东等多个省市的重点文旅单位,形成了一批可复制、可推广的智慧文旅标杆案例,比如为海螺沟景区、成都武侯祠博物馆、深圳科技馆等知名景区和文博单位提供AI伴游助手,支持语音交互、个性化讲解、实时问答;助力都江堰—青城山、巴山大峡谷等景区构建智慧管理平台,实现客流监测、应急调度、游客服务一体化;赋能文博机构构建内部知识库,辅助高质量内容生成,提升文化传播效率。
从技术攻关到场景深耕,川投数科正加速推动大模型技术从“技术验证”向“产品化交付”与“规模化商用”的关键跨越。站在新的奋斗起点,公司将把一季度的昂扬势头贯穿全年,把阶段性成果转化为长效优势,在保障安全合规的前提下,进一步释放人工智能对文旅、政企、能源等重点产业的赋能价值,为谱写四川能源发展集团发展新篇章贡献更大力量。




